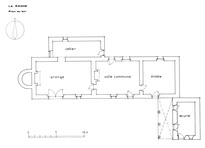
Cette construction est élevée en moellon de poudingue et de schiste. La partie supérieure des murs est en bauge et le toit est couvert d'ardoise. Le comble à surcroît est percé de portes hautes et d'une porte haute pendante au dessus de la grange.
Dossier d’œuvre architecture IA35029935
| Réalisé par
Dalibard Sabrina
;
Dalibard Sabrina
Cliquez pour effectuer une recherche sur cette personne.
- inventaire préliminaire, Montfort-sur-Meu
Ferme, la Roche (Montfort-sur-Meu)
Œuvre recensée
Auteur
-
Dalibard SabrinaDalibard SabrinaCliquez pour effectuer une recherche sur cette personne.
Dossier non géolocalisé
Localisation
-
Aire d'étude et canton
Ille-et-Vilaine - Montfort-sur-Meu
-
Commune
Montfort-sur-Meu
-
Lieu-dit
la Roche
-
Cadastre
1980
B1
-
Dénominationsferme
-
Parties constituantes non étudiéesétable à vaches, poulailler, grange, étable à chevaux
-
Période(s)
- Principale : 3e quart 19e siècle
-
Murs
- poudingue
- schiste
- terre
- moellon
-
Toitsardoise
-
Statut de la propriétépropriété privée
- (c) Inventaire général, ADAGP
- (c) Inventaire général, ADAGP
- (c) Inventaire général, ADAGP
- (c) Inventaire général, ADAGP
- (c) Inventaire général, ADAGP
Date(s) d'enquête :
2003;
Date(s) de rédaction :
2003
Dalibard Sabrina
Dalibard Sabrina
Cliquez pour effectuer une recherche sur cette personne.
Dossiers de synthèse
Articulation des dossiers